strona główna

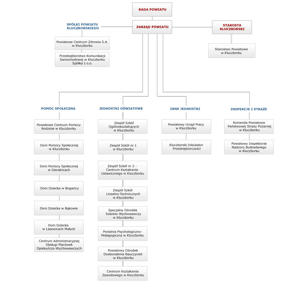
STRUKTURA SAMORZĄDU POWIATOWEGO W KLUCZBORKU

 

 

 

2007 © Starostwo Powiatowe w Kluczborku